その委任状、きちんと理解して署名捺印してますか?
2024.04.15

司法書士に登記申請をお願いすると、委任状の提出が必要です。
委任状を目の前にして
「何書いてるかよく分からないけどいちいちい聞くのも野暮な感じがするし、ま、司法書士だから変なことにはならないだろう」
と署名捺印されている方も、もしかしたらいるかもしれません。
司法書士という肩書を信頼していただいているのは凄くありがたいですし、
もちろん我々もその信頼に背くことなく日々業務をしています。
が、やはり委任状は物事を進めるうえで重要な書類です。
後から「ちゃんと理解して署名捺印すればよかった、、」とならないように、
今日はいくつか種類がある不動産登記の委任状について紹介していきます。
不動産登記の委任状の種類
不動産登記を司法書士に依頼すると、委任状への署名捺印が必要です。
そしてこの委任状は大きくわけて2種類あります。
①非援用型の委任状
②援用型の委任状
この2種類の委任状の違いは、他の書類を援用しているかしていないかです。
ん?どういうことでしょう。。
1つずつ見ていきます。
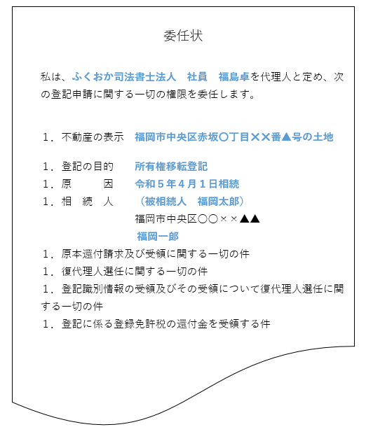
①非援用型の委任状
非援用型の委任状は、委任内容が委任状に全て記載されているので、
一目で委任内容が分かります。
なのでその委任状をしっかり確認すると、
自分が何について委任するのか?がこれ1枚で理解できます。
具体的にはこんな感じです。
非援用型の委任状 具体例

上段部分にどんな登記に関して委任するのか?ということが具体的に記載されています。
(不動産の表示)
相続登記を委任する対象の土地を記載しています。
(目的・原因)
亡くなった日付けで相続による所有権移転登記を委任することが分かります。
(相続人)
亡くなった人と、対象の不動産を相続する相続人の名前が記載されています。
これらの項目に関して間違いがないかきちんと確認して委任状に署名捺印をする必要があります。
下段部分に関しては登記申請を委任するにあたって必要な委任事項が記載されています。
(原本還付の受領について)
相続登記では提出する戸籍謄本など殆どの書類の原本が還付されます。
この原本還付された書類の受領についても委任しておかないと
司法書士が書類を受領できなくなってしまいます。
(復代理人選任について)
何らかの事情で委任したふくおか司法書士法人が別の人に手続きを委任する場合に、
その選任に関してお任せしますよという内容です。
一般的な登記申請で復代理人を選任することはほぼ0ですが、
何かあったときのために委任状事項となっていることがよくあります。
(登記識別情報の受領について)
相続登記をすると、相続人である新たな不動産の名義人に登記識別情報が通知されます。
この受領についても委任しておかないと司法書士が受領できなくなってしまいます。
(登録免許税の還付金受領について)
何らかの事情で登録免許税を過納付してしまった場合、
納付しすぎた分を受領する権限についての委任事項です。
これらの項目は登記申請の種類によっても記載事項が異なることがあります。
「あら?これ何だろうな?」と思ったら委任する司法書士に確認することが大切です。
ここまで説明したとおり、非援用型の委任状には委任事項が詳細に記載されているため、
この委任状1枚で委任内容が分かり、自分が委任したい内容になっているか?
ということを確認して署名捺印することができます。
では次に援用型の委任状をご紹介します。
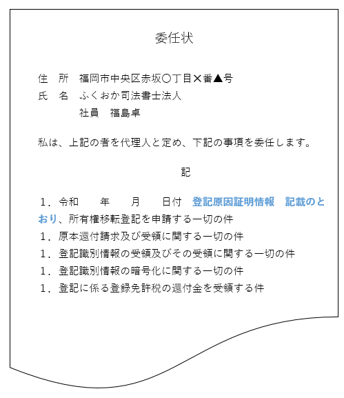
②援用型の委任状

先程ご紹介した非援用型の委任状と比べてどうでしょうか?
「えらいさっぱりしてるな」と思いませんか?
この援用型の委任状は、その言葉のとおり他の書類を援用していて、
「詳しいことはそっちにかいてあるからそっち見てね!」という委任状なのです。
そっちとは、どっちかというと、「登記原因証明情報」です。
登記原因証明情報とは、登記申請の際に法務局に提出する書類の1つで、
その登記の原因となった事実や法律行為、登記申請の内容について記載されています。
例えばどんな事が書かれているかというと
・登記の目的(所有権移転登記、抵当権設定登記など)
・登記の原因(日付と、売買・相続などの原因)
・当事者(不動産を売る人と買う人など)
・対象不動産
・登記の原因となる事実や法律行為(売主が買主に不動産を売って、金銭を授受してみたいな内容)
先程の非援用型の委任状に書かれていたことがこの登記原因証明情報に記載されています。
なので、重複する内容をあえて委任状には書かず、
「登記原因証明情報に書いてる内容について委任するよ!詳細はそっちを見てね!」
という委任状になっているのです。
ということは、この委任状だけでは自分が何について委任しているのかさっぱり分からないですよね。
なので、援用型の委任状に署名捺印をする際は、
登記原因証明情報をあわせて確認する必要があります。
登記識別情報の暗号化とは?
非援用型の委任状の委任内容に
「登記識別情報の暗号化に関する一切の件」という文言があります。
これは一体何か?というと、
例えば不動産の売買に関する登記申請では、義務者(不動産を売る人)の意思確認として、
権利証を法務局へ提出します。
以前までは、紙の権利証そのものを提出すればよかったのですが、
時代は変わり、現在では登記識別情報というものが主流になっています。
この登記識別情報は、紙自体には何の価値もなく、
そこに記載されている12桁の符号に価値があります。
登記申請をする際に、この符号を電子データとして法務局に送信します。
そのときに別の暗号に変換して送信しているのです。
この暗号化する行為についても勝手にすることができないので、
委任状にきちんと記載して「委任してますよ」とする必要があります。
何で2種類の委任状があるの?
ここまで2種類の委任状についてご紹介しましたが、1つ疑問が。
「何で2種類あるの?」です。
それは、登記原因証明情報によって援用できない場合があるからです。
援用できない登記原因証明情報とは?
登記原因証明情報には大きく分けて2種類あります。
①司法書士が作成した登記の内容が記載されているもの
②戸籍謄本など公的機関が発行したもの
①の司法書士が作成した登記原因証明情報は、
登記の目的、登記の原因、当事者(不動産を売る人と買う人など)、対象不動産などが記載されているため、
委任状で「登記原因証明情報を見てね!」とできます。
しかし、
②の公的機関が発行している戸籍謄本などには、登記の原因や対象不動産などは記載されていません。
なので、「登記原因証明情報を見てね!」という委任状を作成しても、
「登記原因証明情報に書いてないやん!」となるため、援用することができないんです。
そのため、登記原因証明情報によって援用できる場合とできない場合があり、
不動産登記の委任状は非援用型と援用型の2種類が存在するのです。
捨印は必要?
殆どの司法書士事務所が作成する委任状には、
捨印の捺印欄が設けられており「2か所捺印をお願いします」スタイルになっています。
捨印とは何か?というと、
委任内容に軽微な誤りや変更があった場合に、
予め書類の余白に捨印を押しておくことで、訂正印の役目を果たします。
この捨印がなければ、軽微な誤りや変更があった場合でも、
その都度委任状を書き直さなければいけないため、
登記申請を円滑に進めるために、
殆どの司法書士事務所が作成する委任状には捨印欄が設けられています。
不安なときはお問合せを
今日は委任状についてご紹介しました。
委任状はとても大切な書類です。
大切なことは、疑問や不安に思ったら問い合わせるということかなと思います。
不動産登記はふくおか司法書士法人へお問合せください。
関連サービスページ: 不動産登記
わたしたちは皆様のお困りごとを解決する
福岡の司法書士事務所です。
ふくおか司法書士法人では、不動産登記、商業登記、債務整理、後見業務などに専門のスタッフを配置し、依頼者のためにふくおか司法書士法人で対応しうる限りの支えになることを心がけております。
また、より高い専門性を生み出すために弁護士、税理士、社会保険労務士等の他士業の先生方とも協力し合いながらワンストップで業務にあたっています。
事務所設立時の「誰かの支えになりたい」「目に映る困っている人の力になりたい」という想いは、今も変わらずわたしたちの強い原動力となっています。

















